日期:2025-11-06 来源:大学生创新创业中心
作者:柴艺 编辑:齐芳 金子骊 关注:[]
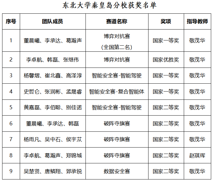
近日,第22届全国大学生信息安全与对抗技术竞赛圆满落幕。由我校学生董晨曦、李承达、葛瀚声组成的NEUQRO战队在博弈对抗赛中荣获全国第二名,我校共获一等奖3项、二等奖5项、优胜奖1项,一等奖获奖数量取得突破。
全国大学生信息安全与对抗技术竞赛(ISCC)由教育部高等学校网络空间安全专业教学指导委员会主办,是网络空间安全领域级别最高、覆盖范围最广的学科竞技平台之一,也是国内第一个网络空间安全类技术竞赛。该赛事被纳入中国高等教育学会发布的《全国普通高校大学生竞赛分析报告》竞赛目录,是我校认定的五星级创新创业竞赛之一。本届大赛共设破阵夺旗赛、博弈对抗赛、创新作品赛、无限擂台赛、数据安全赛和智能安全赛6个赛道,我校学生参与了其中5个赛道的比拼,均取得优异成绩,展现了出色的实战对抗能力和团队协作能力。
我校高度重视该项赛事,计算机与通信工程学院在大学生创新创业中心的指导和支持下,开展了赛事实验班的选拔实训、赛事的组织报名和培训指导,并与其他高校和政企单位开展联合实训与交流合作,为我校参赛队取得优异成绩奠定了坚实基础。
